中国政府网
山西省人民政府网
临汾市人民政府网
本网站支持IPv6访问
进入长者模式
无障碍浏览
首页
机构设置
科室职能
领导分工
机构职责
领导信息
政府信息公开
信息公开指南
信息公开年报
信息公开目录
依申请公开
公共资源交易类
办事服务
互动交流
政策解读
涉企政策
当前位置:
首页
>
新闻中心
>
双公示
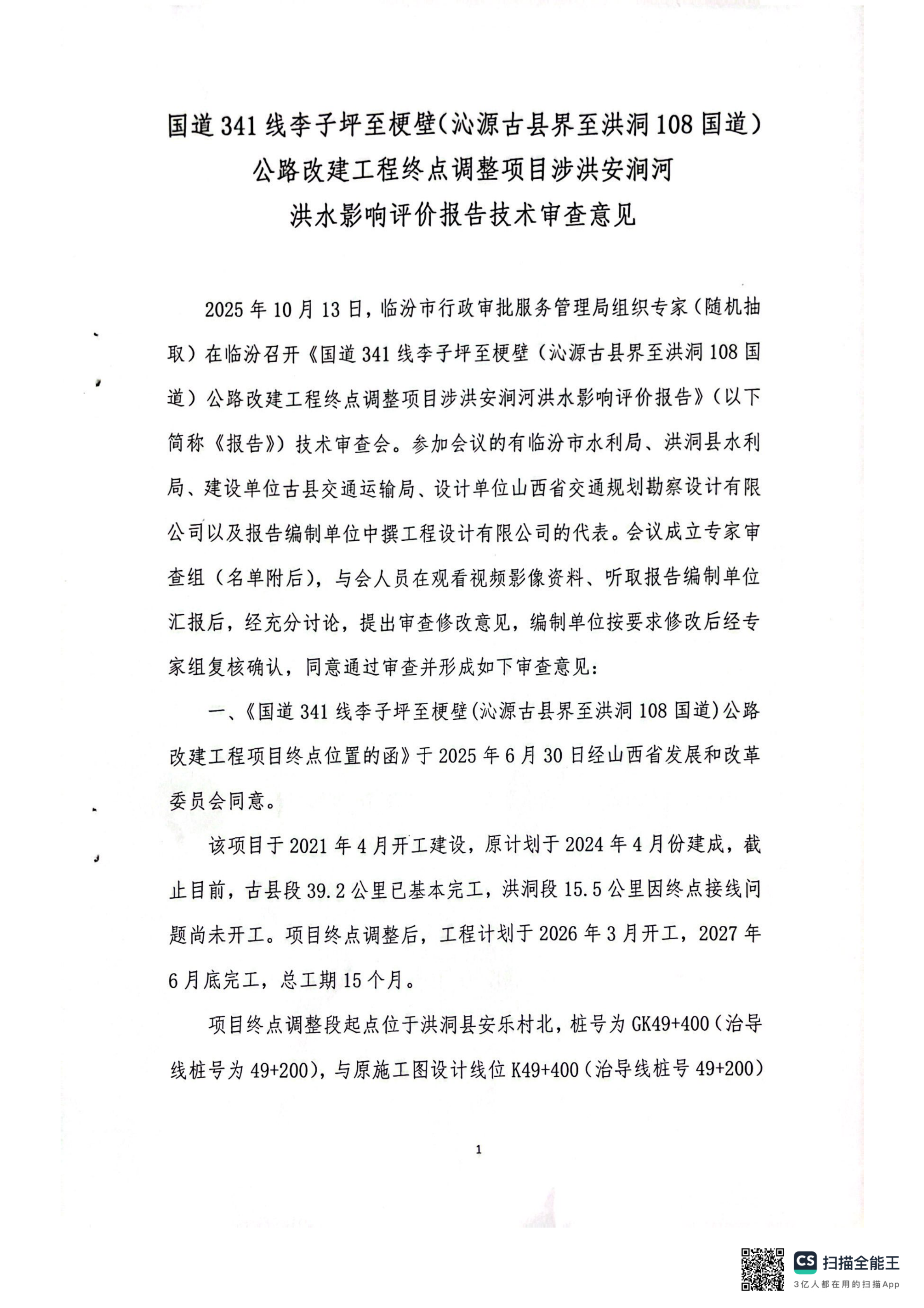
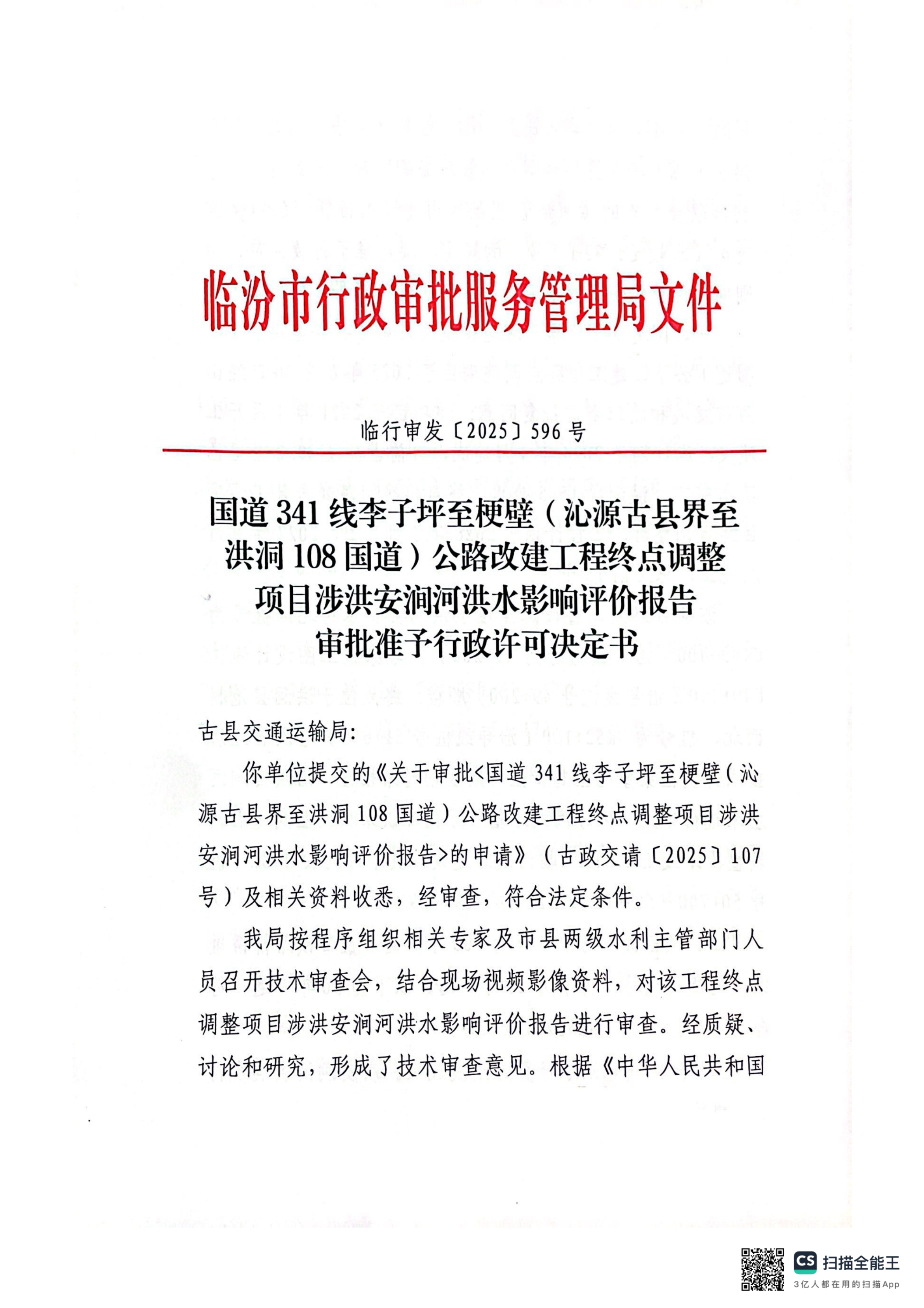
临汾市行政审批服务管理局关于国道341线李子坪至梗壁(沁源古县界至 洪洞108国道)公路改建工程终点调整项目涉洪安涧河洪水影响评价报告审批准予行政许可决定书
时间:2025-11-05
【
大
中
小
】
【
关闭
】